Website Design

Bruise

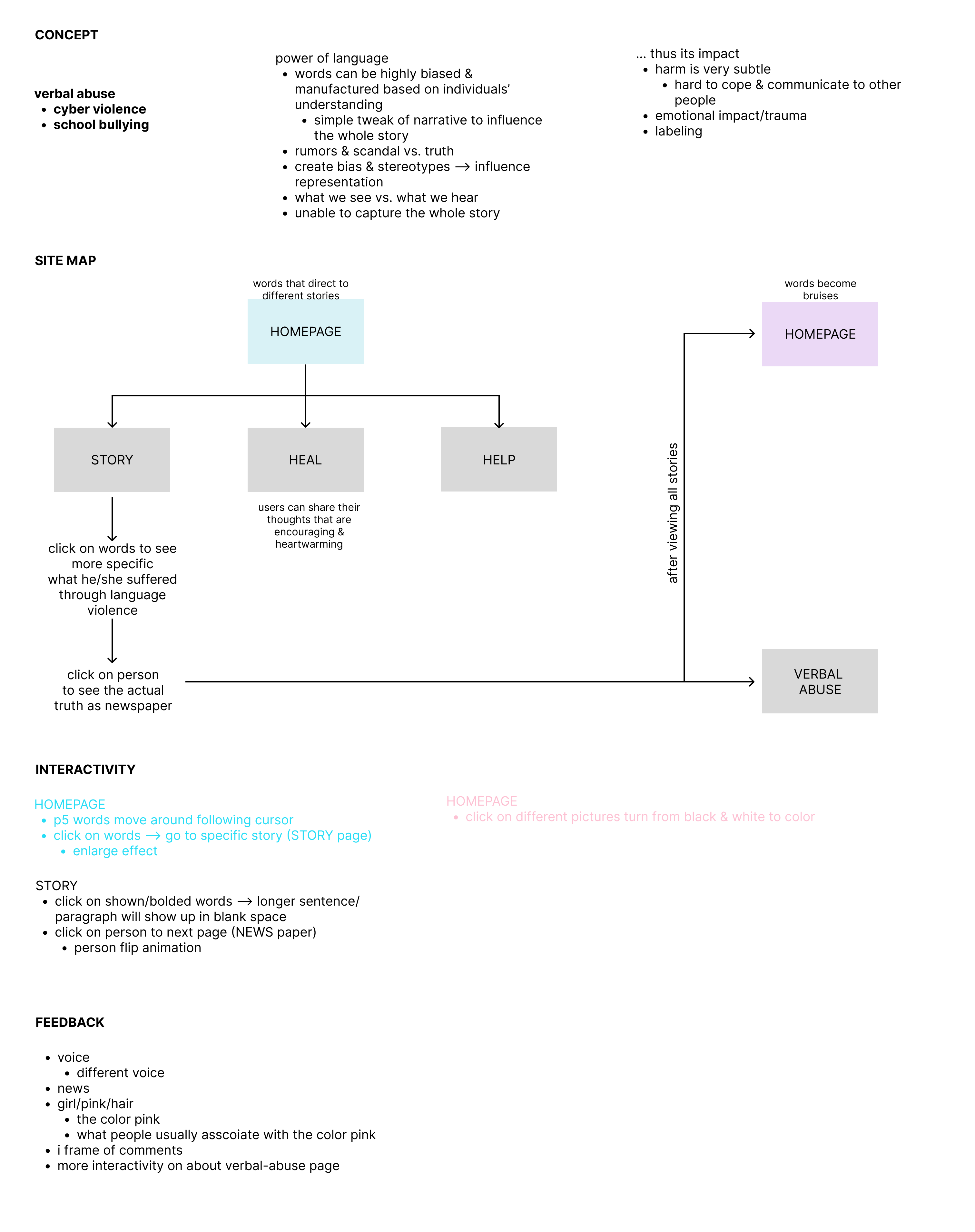
Visual Storytelling of Verbal Abuse

Timeline

April 2024 (2 weeks)

Role

Scripting
Website Building

Tools

HTML / CSS
Javascript
jQuery

Team

Individual Project

Concept statement visual

Language is something we use every day – spoken words, written phrases, and typed texts. But yet, some things we don't realize the power that language can exert. We can hardly take back what we say. And we can never take back the effects and consequences of those words. This project documents the issue of verbal abuse in our society by focusing on a particular instance that happened on Chinese social media. The Internet, a place where we spend the second most time to escape reality, has also rotten. At last, I ended on the suicide of Zheng Ling Hua – she was abused verbally because of her pink hair.

For the overall design, I also want to emphasize the color pink. Looking back on my personal experience, my attitude towards pink has also changed throughout my life experience – from despise to criticism, then to appreciation. Once, girls were associated and only associated with the color pink. Many thus try to break away from the stereotype. However, now, pink has become a symbol of feminine power.

Through documenting the story of Zheng, I want to visualize the harm of verbal abuse. The abusers might forget what they said, but the victims will never forget. I want this website to be for everyone. For those who suffered, can find this website a safe space to know that there are always people caring for and supporting them. As for those who are less familiar with the issue, this website can be a good source for them to learn more about the issue and share some of their thoughts.

my        
role
Bruise — design development layout concept

see also

Retrosphere Cover

Retrosphere

Flowerhead Cover

Flowerhead Gallery

Amelie Cover

Amelie

My Collection Cover

"My Collections"